BGJD全球電子報
首頁
活動盛況
建德微觀
聖哲語錄
活動預告
文化典藏
公益慈善
世界接軌
Language
繁體中文 (TW)
简体中文 (CN)
English (EN)
文化典藏
首頁
文化典藏
新書出版:五教同源脈絡下的民間...
新書出版:五教同源脈絡下的民間儒家實踐
上架日期:2025/01/14
368 次點閱
01 貫之以道 系列叢書
感謝天恩師德,我們又完成一部一貫道研究的新書了,《貫之以道:五教同源脈絡下的民間儒家實踐》。
感謝國立政治大學的政大出版社、華人宗教研究中心及一貫道天皇學院聯合出版,藉本書的出版,後學盼望誠摯修辦的你我,能更深入認識當代一貫道與儒家思潮的關連,更有信心走在這條修辦道路上。
以下後學節錄全書序言一部份跟寶光建德海內外道親們分享交流,也衷心感謝林公老前人當年首肯這個合作出版計畫,以及幾位點傳師與天皇學院教師的盡心協助。
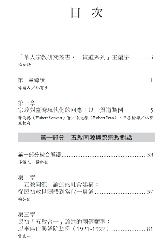
06 貫之以道 目錄之一
07 貫之以道 目錄之二
儒家應運 符應時代社會脈絡
儒家是不是宗教呢?儒家還在不在呢?全球各種文明相互交錯、各個國家緊密關連的當代,還有多少人追隨著儒家所建議的生活方式呢?這樣幾個看似平凡的大哉問,恐怕不是任何人簡單能回答。
無論從文史哲或社會科學各個學科領域入手析辨,或由當代華人生活世界的日常行止貼近考察,人們都將感到困惑。
一方面是,二十世紀以來前途多舛的儒家思潮,似乎逐漸像個遊魂,對世界的變化與文明的進展不再使得上力?另方面卻是,生活中的儒家,適應現代性而變貌再生,既融入蓬勃發展的人間佛教各個教團裡,也在儒宗神教的鸞堂系統及民間教派轉型而來的一貫道道場中處處可見。
在當代嘗試探索儒家的宗教性,除了持續就正統典籍推敲琢磨核心範疇的傳承與演變之外,如果轉而歸納民間儒家的各類日常實踐軌跡,或能另闢蹊徑、曲徑通幽,看到繁花盛開的生機活力。二十世紀最後一段時光,新儒家學者所倡議的讀經運動由臺灣社會而中國大陸迅速拓衍開來,直至今日對讀經運動回應程度最大的擔綱團體就是一貫道、鸞堂以及人間佛教。
人間佛教的實踐經驗讓人們看到,儒家是不是宗教,也許不是問題的關鍵,華人宗教的現代性轉型過程裡,一旦強調「入世」、「人間」,就無法與瀰散在華人生活世界的儒家倫常脫勾。當代的人間佛教,無論佛光山、慈濟、法鼓山等各個深具影響力的教團,援引《論語》篇章提醒待人處事之道,屢屢親和於漢傳佛教走入世間的修行法門。甚至可以這麼說,當代儒家的日常實踐,無形中已藉由人間佛教的沃土而萌芽茁壯,彷如嫁接之後湧現了老幹新枝的生命氣息。
當代民間儒家的日常實踐,另一片不容忽視的沃土則是由儒宗神教的鸞堂系統以及民間教派轉型後的一貫道不斷開荒而來。臺灣社會行之久遠的鸞堂系統,日治末期已由扶鸞機制扶出「儒宗神教」的使命與稱號,伴隨儒宗神教而來,早熟的跨國主義跟著現身,不止傳統儒釋道三教合一的教化,儒釋道耶回所謂五教教主結伴啟訓的乩文也非罕見。鸞堂乩文在當代華人社會的影響力如何,不易直接評估,但人神媒介的鸞堂乩文至今仍持續生產,透過傳統紙本或電子媒介的發行,提供更廣闊的宮廟參與者日用倫常的參考基礎。
03 國內外一貫道學者讀書討論
04 一貫道讀書會認真討論
以儒為宗 明師一指匯於一爐
本書集中考察的當代華人宗教則是一貫道,經由民初華北時期宗教創新場域裡各類救世團體的相互激盪,當代的一貫道已逐步自我完足,轉型為擔綱著「真儒復興」、「道不是教」、「五教同源」等核心使命的關鍵行動團體。
清末民初的十五代祖師王覺一是當代一貫道義理架構的擘劃者,在王覺一手上,先天道的丹道修行被淡化,取法宋明儒學的義理架構大器開張。
一貫道以核心的秘傳儀式,重新詮釋宋明儒學對儒釋道三教調和時所倚重的《大學》、《中庸》等經典。
及至民國初年,同領天命的十八代祖師張天然與孫慧明則是將一貫道義理普及化並深入民間。這樣由先天道轉型而來的一貫道,雖仍號稱儒釋道一體同修的綜攝主義,但已然不同於與血緣、地緣緊密扣合的瀰散性民間信仰。
一定程度而言,一貫道已是綜攝三教、卻不是由三教直接衍生的創新教團,經過民初華北地帶宗教創新場域裡多元化的救世團體相互激盪之後,一貫道早熟的跨國主義更為鮮明,宣稱儒釋道耶回五教同源,五教聖人都在協助全球各地的不同人群找到回天之道。
當代一貫道的確是「以儒為宗」的生活實踐者,只不過我們是在五教同源的寬廣視野下,將佛道及世界各大宗教的修行心法會於一爐,依循著明師一指真修實煉的修道人。
(文/圖 楊弘任 中央研究院社會學研究所副教授)
返回上一頁